blender这款软件是一款动画设计制作软件,用户可以通过这款软件来操作设计一些模型,给它们设置一些关键帧以及动态特效之后,就可以成功制作成一个动画文件并保存为视频了。相信有很多用户在生活中都是接触过动画的,只是一些刚开始学习使用这款软件的用户,不知道在操作这款软件的时候怎么将物体拆分开然后进行分开选择,其实主要的操作并不难,接下来小编就跟大家分享一下具体的操作方法吧,感兴趣的朋友不妨一起来看看小编分享的这篇方法教程,希望能帮到大家。

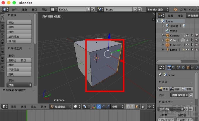
1.首先第一步我们打开软件之后,打开一个立方体模型,如下图中所示。

2.之后我们点击下方的编辑模式,进入到编辑模式当中,然后方便进行下一步的编辑操作。

3.进入到编辑模式之后,我们右键点击立方体,选择立方体中的一个面,选择面之后如下图中所示。

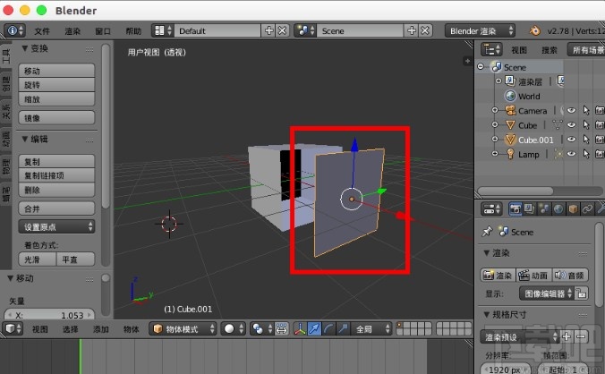
4.选择面之后我们按下P键,在出现的菜单选项中选择“选中项”这个选项,如下图中所示。

5.之后我们就会发现之前操作的这一个面已经无法选中了,接下来再进行下一步的操作。

6.下一步操作就是切换到物体模式,切换之后就会发现无法选中的那一个面已经拆分开为一个独立的物体了。

7.最后我们将物体拆分为两个物体之后,就可以分开选择这两个物体了,按住键盘shift键可以多选物体。

以上就是小编今天跟大家分享的使用blender这款软件是将两个物体分开选择的具体操作方法,有需要的朋友可以试一试这个方法,希望这篇教程能够帮到大家。
最近更新
香哈菜谱如何开通会员
香哈菜谱开通会员的步骤如下:首先打开香哈
人气排行
易剪辑给视频添加马赛克的方法
易剪辑是一款功能强大的视频编辑软件,该软件体积小巧,但是给用
爱拍电脑端调整视频播放速度的方法
爱拍电脑端是一款功能齐全的视频编辑软件,该软件界面直观漂亮,
snapgene下载安装方法
snapgene是一款非常好用的分子生物学模拟软件,通过该软件我们可
ae2020导出视频的方法
ae这款软件的全称是AfterEffects,是一款世界著名的拥有影像合成
mouse rate checker下载安装方法
mouseratechecker是一款检测鼠标DPI和扫描率综合性能的软件,可以
packet tracer汉化操作方法
CiscoPacketTracer是一款思科模拟器,它是一款非常著名的图形界面
manycam下载使用方法
manycam是一款非常实用且功能强大的摄像头美化分割软件,它拥有非
ms8.0下载安装的方法
MaterialsStudio8.0是一款功能强大的材料模拟软件,模拟的内容包
blender设置中文的方法
blender是一款开源的跨平台全能三维动画制作软件,该软件功能十分
blender复制物体的方法
blender是一款高效实用的跨平台全能三维动画制作软件,该软件不仅