blender是一款高效实用的跨平台全能三维动画制作软件,该软件不仅给用户提供了雕刻、绑定、动画等功能,而且集渲染、运动追踪、后期合成等一系列动画短片制作功能于一体,功能十分强大。在使用这款软件建模时,我们在很多情况下都需要对模型或者模型中的某一部分进行复制。然后获得或者创建出新的模型。但是有很多小伙伴都不知道怎么使用这款软件复制物体,其实方法很简单。接下来小编就给大家详细介绍一下复制物体以及复制物体中的一部分两种复制物体的具体操作方法,有需要的朋友可以看一看。

1.首先介绍复制物体的方法;将软件打开,我们在软件中创建一个物体,比如小编创作一个立方体。

2.接着选中立方体,在界面下方找到“物体”选项,我们点击该选项会出现一个下拉框,并在下拉框中选择“复制物体”。

3.随后在界面右侧的属性列表中就会出现一个Cube.001的物体,我们选中该物体进行下一步的操作。

4.然后将鼠标移动到画布上,我们移动坐标,就可以得出一个立方体,这就是我们复制出来的物体了。

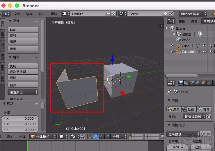
5.接下来给大家介绍复制物体的一部分的方法;我们将立方体选中,并点击下方的“编辑模式”按钮,在出现的下拉框中选中“编辑模式”。

6.紧接着在立方体模型中选中我们需要复制的部分,并按住Shift+d快捷键,再移动鼠标,就可以复制出需要复制的部分了。

7.之后我们点击键盘上的P键,界面上会出现一个下拉框,我们在下拉框中选择“选中项”即可。

8.最后我们回到物体模式,这时候我们可以发现刚刚复制的物体部分已经变成了一个新的物体,这表示物体复制完成了。

以上就是小编给大家整理的blender复制物体的具体操作方法,方法简单易懂,有需要的朋友可以看一看,希望这篇教程对大家有所帮助。
最近更新
香哈菜谱如何开通会员
香哈菜谱开通会员的步骤如下:首先打开香哈
人气排行
易剪辑给视频添加马赛克的方法
易剪辑是一款功能强大的视频编辑软件,该软件体积小巧,但是给用
爱拍电脑端调整视频播放速度的方法
爱拍电脑端是一款功能齐全的视频编辑软件,该软件界面直观漂亮,
snapgene下载安装方法
snapgene是一款非常好用的分子生物学模拟软件,通过该软件我们可
ae2020导出视频的方法
ae这款软件的全称是AfterEffects,是一款世界著名的拥有影像合成
mouse rate checker下载安装方法
mouseratechecker是一款检测鼠标DPI和扫描率综合性能的软件,可以
packet tracer汉化操作方法
CiscoPacketTracer是一款思科模拟器,它是一款非常著名的图形界面
manycam下载使用方法
manycam是一款非常实用且功能强大的摄像头美化分割软件,它拥有非
ms8.0下载安装的方法
MaterialsStudio8.0是一款功能强大的材料模拟软件,模拟的内容包
blender设置中文的方法
blender是一款开源的跨平台全能三维动画制作软件,该软件功能十分
blender复制物体的方法
blender是一款高效实用的跨平台全能三维动画制作软件,该软件不仅