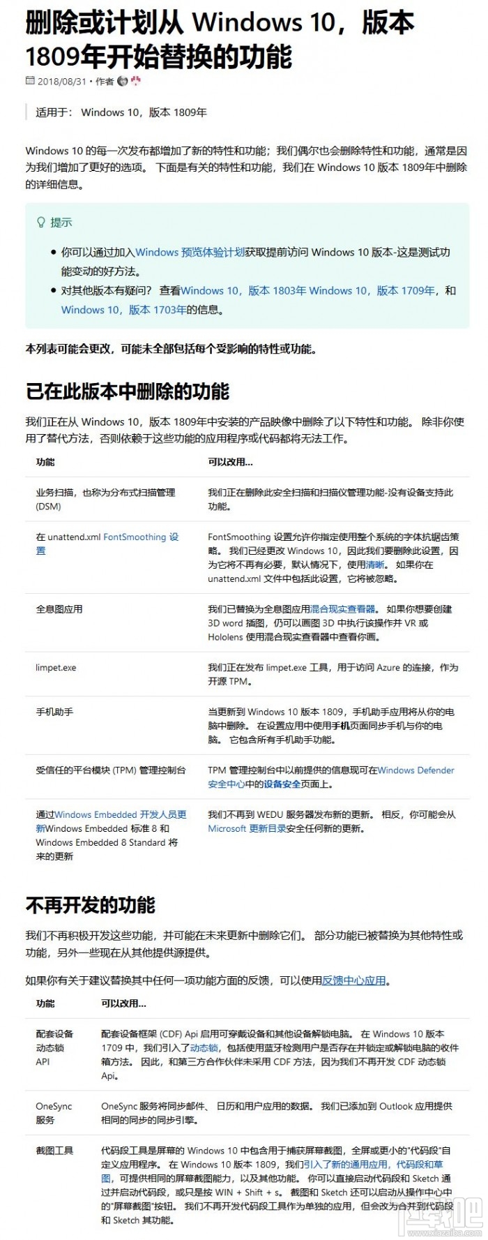
Windows 10 October 2018更新在引入诸多新功能的同时,部分旧功能也要和我们说再见了。微软近日更新官方支持文档,详细罗列了会在十月更新中移除的功能。微软写道:“Windows 10 的每一次发布都增加了新的特性和功能;我们偶尔也会删除特性和功能,通常是因为我们增加了更好的选项。 ”

其中最值得注意的就是截图工具(Snipping Tool),希望大家转而使用全新的“屏幕捕捉”(Screen Sketch)功能,屏幕捕捉是微软通过 Microsoft Store 为 Windows 10 用户提供的一款新工具,它不仅捆绑了截图功能的完整功能,还采用了 Modern UI 与额外的功能。
最近更新
无限暖暖兑换码大全!作为近期爆火的3D虚幻
人气排行
Adobe CC 2014 全系列官方下载地址(Windows+Mac)
Adobe已经发布全新的AdobeCreativeCloud2014系列,adobecc所有产
QQ6.0官方正式版发布
腾讯今天在官网正式发布了QQ6.0正式版,带来了全新的界面,集成的
Win10预览版9926官方ISO镜像官方下载地址 Win10预览版9926官方下载
微软原本承诺是在下周二补丁更新日正式推送Win10消费者预览版,但
抢不到红包怎么办?2017抢红包软件推荐
2017年抢红包大战已经打响,但大家发现抢红包也不容易啊,那么怎
VMware Workstation 11.0 虚拟机下载:支持Win10
VMwareWorkstation11.0发布下载,第一时间加入对Win10技术预览版
Adobe 正式发布Photoshop CC 2017 精细抠图空前强大
AdobeCreativeCloud套装近日迎来了全新的2017年版本,所有组件都
Windows10系统下载(Win10预览版官方下载大全)
微软官方跳过了Windows9,直接发布Windows10技术预览版Windows10
Windows 8.1/7 SP1补丁汇总截至2014年8月更新(32位+64位)
2014年8月微软系统补丁包已更新,下载吧第一时间为大家送上Windo
谷歌浏览器Chrome v40.0.2214.111正式发布
今天,谷歌浏览器ChromeStable稳定版迎来例行小幅更新,新版本号
iOS12正式版已经发布:旧款设备迎来新生
今天,苹果终于发布了iOS12正式版本。iOS12是对iOS操作系