7月1日,全国多个城市将会调整职工住房公积金的缴存基数,具体调整幅度各有不同。
以深圳为例,根据深圳市住建局公积金中心的通知,自7月1日起公积金缴存基数调整为2016年度职工个人月平均工资总额,调整后最低缴存基数不得低于2030元,最高缴存基数为22440元,经济效益好的单位缴存基数不得超过37400元。
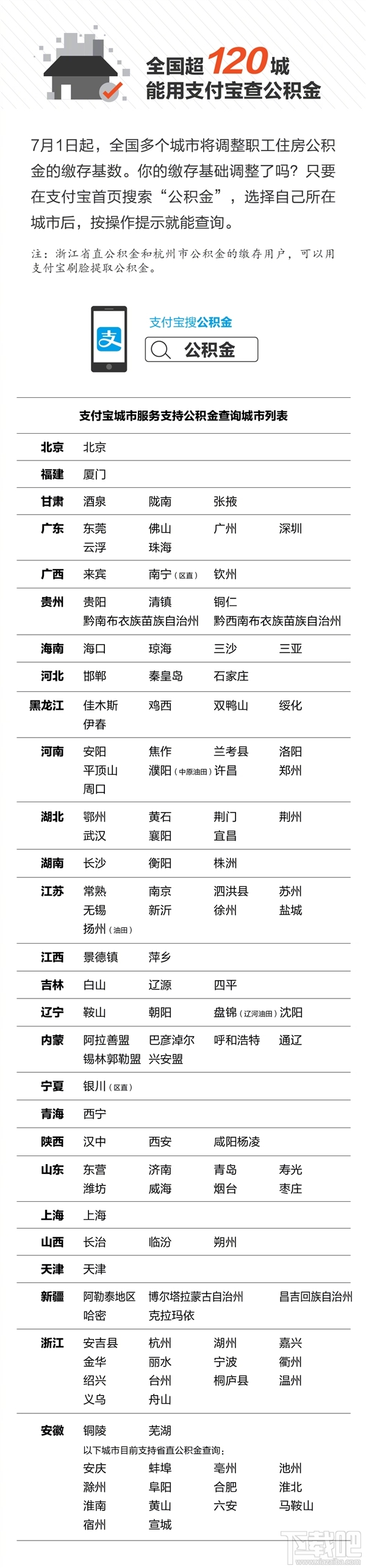
如果你想知道自己所在城市的公积金是否调整、幅度多少,不必到处查询了,直接上支付宝就能一目了然。

只需在支付宝首页搜索“公积金”,或者在更多应用中找到“城市服务”,然后进入公积金,选择所在城市,按照操作提示即可查询。
该服务现已支持全国大约130个城市,遍布各个省份,未来还将陆续增加。
值得一提的是,浙江省直公积金和杭州市公积金的缴存用户,可以用支付宝直接刷脸提取公积金,不必去办事大厅排队。

最近更新
无限暖暖兑换码大全!作为近期爆火的3D虚幻
人气排行
京东618下单金额1199亿元 女性用户是去年同期2倍
6月1日至6月18日24点,京东618全民年中购物节累计下单金额达到11
微软全系列Surface创建usb恢复盘和进行恢复系统方法 附官方恢复镜像下载
Windows8/8.1/RT系统有一个便携功能,能够允许用户在无任何安装媒
100%中奖!腾讯官方特约合作瓦力抢红包5亿现金大奖
瓦力抢红包受邀腾讯特约合作!“扫红码,得红包!”100%中奖!壕
射手灭了 还有字幕搜索神器
伴随我们一起成长的射手网离我们而去,令人伤心欲绝,想象15年来
Windows Hello:Win10全面支持指纹、虹膜、刷脸识别
在起初开发Win10的过程中,Windows的团队花了很多时间和精力探索
中央机关部门已开始禁用Office软件
中证资讯获悉,近期部分中央机关及下属部门已经内部要求停止使用
抗战胜利70周年:93阅兵视频直播地址汇总
今天是中国人民抗日战争暨世界反法西斯战争胜利70周年纪念日,上
微软“斯巴达”浏览器界面一瞥:或登陆Windows 10
自去年9月以来,就有传闻称微软正在为Windows10开发一款全新的浏
《显卡齐瞎传6:泰坦陨落》被众人打脸 《仙剑奇侠传6》转换口风
7月12日下载吧讯,《仙剑奇侠传6》发售后闹的沸沸扬扬,短短几日
日本另类“18禁”PC游戏 未满18岁的才能购买
在国外游戏分级非常明确,一些内容过激的游戏只有18岁以上的玩家