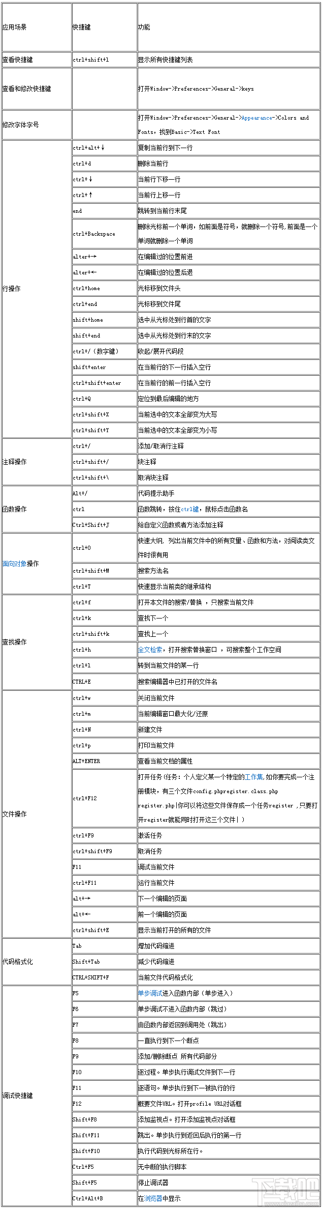
快捷键对于键盘党的程序猿来说肯定是必不可少的,有了快捷键不仅能够大大提高搬砖速度,还能让逼格更高还更高,特别是有妹子在旁的时候,行云流水般地使用快捷键肯定能让妹子尖叫吧......下面还是给大家汇总下Zend Studio的所有快捷键吧。

提示:Ctrl+Shift+L 可查看所有快捷键。

最近更新
香哈菜谱如何开通会员
香哈菜谱开通会员的步骤如下:首先打开香哈
人气排行
Visual Studio 2017正式版下载地址 Visual Studio 2017官网
VisualStudio2017正式版下载地址分享。VisualStudio2017正式版已
UltraEdit(UE)背景颜色怎么改才能看的舒服
UltraEdit简称UE编辑器,是很多码农朋友常用的一款编辑器,工作上
sublime text3 字体大小设置教程
SublimeText3是一款非常好用的文本编辑器软件,用上sublimetext3
2016cad快捷键命令大全,AutoCAD快捷键命令大全
学习cad掌握cad快捷键命令是基础,下面为大家介绍2016cad快捷键命
AutoCAD2015中文版超详细安装激活图文教程
刚刚发布的AutoCAD2015是Autodesk公司出品的CAD软件,借助AutoCA
CAXA与AutoCAD数据之间的转换技巧
现在随着CAXA电子图板的广泛普及,越来越多的企业选择CAXA电子图
SQL Server 2008通过端口1433连接到主机127.0.0.1的TCP/IP连接失败
相信SQLServer2008的朋友,有时候会遇到:用过通过端口1433连接到
图解SQL Server 2008如何安装
SQL在企业中也是非常重要的应用,各种财务系统,ERP系统,OA系统
Visual Studio 2010安装教程
VS2010是一个集C++,VB,C#,等编程环境于一身的集成开发环境,功能
Mysql安装图文教程
Mysql是一款功能强大的数据库软件,Mysql安装图文教程将介绍如何安