本以为云盘业务会彻底跟360说再见,但其实在短短一个月之后,360云盘就以另一种方式复活了。
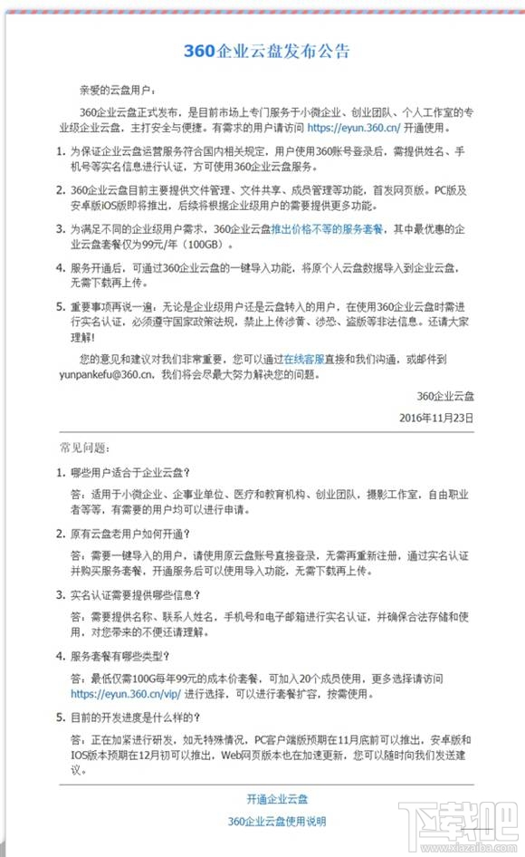
今天,360正式发布了企业云盘,号称是目前市场上专门服务于小微企业、创业团队、个人工作室的专业级企业云盘,主打安全与便捷。
想哟使用360企业云盘,用户使用360账号登录后,需提供姓名、手机号等实名信息进行认证。
功能方面,目前主要提供文件管理、文件共享、成员管理等功能,首发网页版,PC版及安卓版iOS版即将推出。
需要注意的是,360企业云盘为付费业务,其中最优惠的企业云盘套餐仅为99元/年(100GB),高到支持20个用户;最贵的是999元/年(铂金版),空间1TB,高到支持1000个用户。
此外,铂金版用户还支持扩容,价格为200元/100G/年,扩充用户的价格是200元/10个成员/年。
服务开通后,可通过360企业云盘的一键导入功能,将原个人云盘数据导入到企业云盘,无需下载再上传。
最近更新
香哈菜谱如何开通会员
香哈菜谱开通会员的步骤如下:首先打开香哈
人气排行
百度云盘下载速度慢破解教程 非会员限速破解
百度云盘曾几何时凭着超大容量、不限速和离线下载三大宝剑,一举
Gmail打不开登录不了邮箱解决方法
Gmail邮箱打不开已成为事实,很多网友都在搜索gmail邮箱登录不了
Google地图怎么查询地图坐标,谷歌地图怎么输入坐标查询
我们平时大家站的每一个地方,都有他唯一的坐标,像我们平时说的
如何快速破解压缩包(rar,zip,7z,tar)密码?
我们日常使用电脑时,几乎每天都会接触到压缩包文件,有时会遇到
百度云盘下载文件过大限制破解 百度网盘直接下载大文件教程
百度云盘(百度网盘)是非常方便好用的在线网盘,但要下载超过1G
腾讯QQ6.1体验版本安装
腾讯QQ6.1体验版本安装,腾讯qq不断的更新换代,现在来到QQ6.1,
战网卡在“战网开启中”解决方法
很多朋友登录战网客户端出现“战网开启中”卡在这个窗口中的情况
优酷会员/付费电影破解教程(一键破解可在线播放)
优酷是国内比较大的在线视频网站,不仅有有趣好玩的视频,还有很
谷歌地球专业版(Google Earth Pro)免费许可证密匙
价值399美刀的谷歌地球专业版(GoogleEarthPro)终于免费了,之前还
crx文件怎么打开安装
谷歌浏览器为了防范插件在用户不知情的情况下安装到浏览器中,从