Kiosk是一款功能强大,专业实用的自助结账系统,是一款专为餐饮行业而设计研发的自动收银结算软件,内置菜品管理、收银管理以及桌台管理三大核心功能,能够帮助商家轻松提高结账效率、降低人工、餐饮运营以及员工管理成本,综合提供餐饮店铺服务质量和营业效率;Kiosk简洁直观、操作简单便捷,支持多平台无缝连接,支持打印、发票金额、小费、打印流水、打印预结、桌号、取消结账、搜索、外面等多种功能,有效提高收银员的收银效率,进而提升对客户账单结算的服务质量。

菜品管理
普通菜品和套餐、调味品设置、菜品沽清、规格设置、菜品价格方案
收银管理
支付方式、服务费、折扣、代金券、代金券组
桌台管理
桌台设置、最低消费设置、开台消费设置
点餐订单
客人收银台付款后,订单结账则立即送厨
账单查看
通过微信,支付宝或其他支付方式即时结账,订单直接送厨,可在收银已结单查看到订单
麦当劳同款,结账不排队
提高结账效率,降低人力成本
连接叫号系统,消费者看号取餐
自由选购硬件,选择面广
适用餐厅,超市,医院
安装并试用kiosk
一 安装kiosk和对应收银版本21.1,如下:

备注:一般kiosk作为分机安装,收银程序作为主机安装,如测试可安装在同一台电脑
未注册,试用可下单10次
安装kiosk的电脑建议设置竖屏(纵向)显示,最佳分辨率1080x1920,如下,进入电脑显示设置页面,设置显示方向为纵向:


安装kiosk



kiosk和收银程序安装完成后如下:

打开kiosk及点菜下单
1、启动kiosk,点击屏幕开始进入点餐首页,选择“堂食”或“等取”就餐方式,如下:


2、进入点餐页面,选择菜品下单,支付





3、下单后,订单进入收银取单中,客人排队付款时,收银员取出订单,结账送厨(即时付款则自动送厨)



kiosk相关设置
1、kiosk系统图片及开单服务费等设置,进入 收银后台 —— 工具 —— 自助点餐机设置


2、菜品图片设置,和收银菜品图片设置是同一个入口,如下:


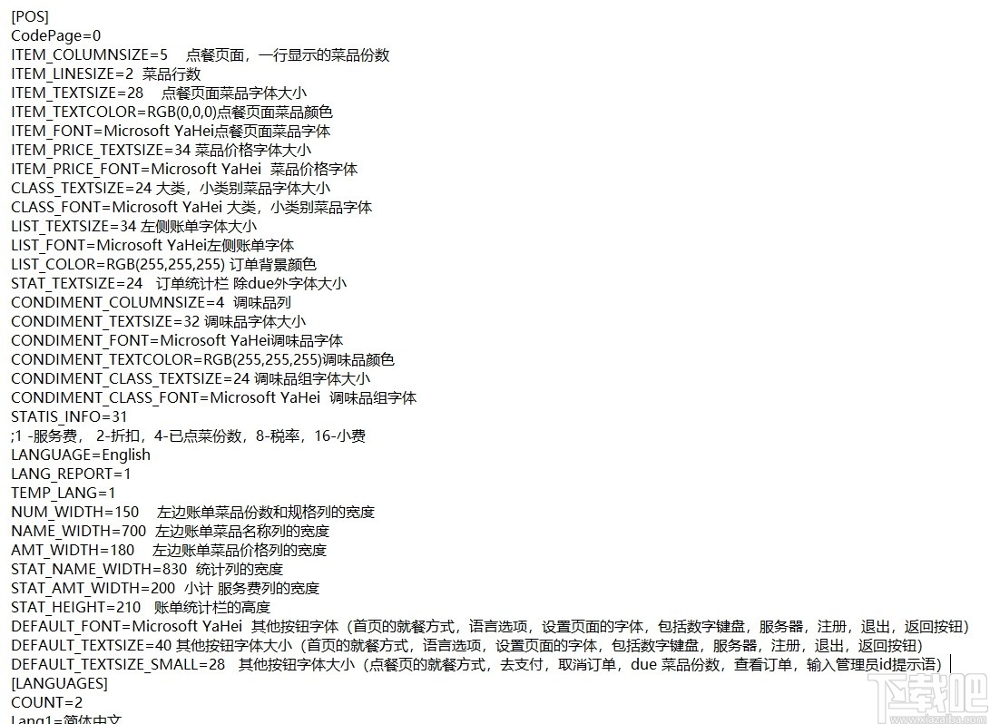
3、kiosk系统界面字体和字体大小设置,进入kiosk安装目录下——kiosk——config

config参数定义如下:

4、kiosk系统各页面相关翻译,进入kiosk安装目录下——kiosk——Language

5、切换打印模板语言或者自定义修改打印模板,进入进入kiosk安装目录下——kiosk——打开PrintTemplateManager.exe程序

其他设置
导入注册文件或连接服务器设置,启动kiosk后,点击右小角的设置按钮,默认收银管理员账号999登录,如下



连接服务器及注册
连接服务器
1、kiosk安装完成后(前提:收银程序已经安装完成),启动,提示需要连接服务器,选择局域网,输入收银主机的ip地址,连接如下:

2、连接完成后,启动进入kiosk首页,点击右下角设置按钮,输入管理员账号登录,选择注册,复制机器码给售后客服,如下




3、售后客人返回注册key文件后,点击 导入key ,选择key文件导入,即注册完成,如下


支付方式设置
备注:kiosk只支持三个支付方式
1、进入收银后台——销售管理——支付方式,新增支付方式,勾选启用“自助点餐机设置”,,按支付方式ID排序,kiosk显示启用状态的前3个支付方式,如下




2、启动kiosk,支付方式如下显示

其他支付方式的相关设置
1、支付界面支付图片背景的设置,点击对应的支付方式,点击图片进入pay页面,选择对应的图片不设置,如下
备注:需要替换的图片,按照一定的格式先拷贝到指定路径下:\COOLROID\KIOSK\Picture\kiosk\pay
图片名称及格式为:bg_cash.png, 图片分辨率为:310x352 ,参考系统默认的图片分辨率


2、新图片命名为bg_cash.png,选择新图片设置,如下


3、重启kiosk,效果如下:

微信支付及其他支付方式图片背景替换可参考现金支付
4、支付界面的支付自定义提示文字设置:在对应支付方式中输入提示文字,如下:


5、如微信支付时,提示语分别是以下效果



自助点餐机设置
1、kiosk主页封面设置,进入收银后台——工具——自助点餐机设置——主页封面,首先拷贝需要设置的图片到下图中对应的路径下,设置好封面图片名称及格式,如下



设置完成后,启动该kiosk,首页效果如下:

2、分类图片:进入收银后台——工具——自助点餐机设置——分类图片——去设置分类图片,分别设置大类,小类菜品的图片


设置完成后,启动该kiosk,大类,小类菜品图片效果如下:

3、其他设置:入收银后台——工具——自助点餐机设置——其他设置

这里可设置外卖和堂食的开单服务费,首先需要设置后台的开台消费组,如下,营业地点组需要选择对应的“自助收银专用”




设置完成后,启动该kiosk,堂食下单,订单详情如下:

此外,其他设置中可设置下单完成后,订单号即取餐号显示小票上的订单号还是流水号



点单下单
1、启动kiosk,选择就餐方式,进入点单页,点餐——查看订单——支付,选择对应的支付方式下单




2、下单完成后,自助机打印预结单或结账单,如下,携带小票到收银台付款或等待取餐


产品如何收费?
收银软件按照电脑数量收费。线上云端产品,以年为单位,按照时间收费。
聚客和美团,客如云等有什么区别?
聚客是Windows收银软件,使用寿命长(麦当劳,肯德基和必胜客,都选择Windows收银软件), 软件运行速度快,价格偏高。美团,客如云是安卓Android收银软件,使用寿命短,运行速度慢,价格偏低。
购买后,多久可以开始使用?
购买后,立刻开始使用,不用邮寄,无需等待。 第一步:下载安装软件。第二步:录入商品/菜品信息,设置收款方式。第三步:开始营业。
不满意能否退款?
购买软件的客户,可以7天无条件退款。
如何在当地销售聚客产品?
欢迎符合条件的公司和个人,成为聚客在当地的经销商。
请在官网填写代理申请表,我们会在1-2个工作日内完成审核。
第三方,支付,外卖平台和财务软件如何合作对接?
有第三方系统对接需求的合作伙伴,请联系聚客小聚(微信号:Gicater)。
南方文化产权交易平台
21.7 MB/2020-08-17南方文交所交易中心交易客户端是广东省南方文化产权交易所官方推出的电脑客户端,这是它的新版本,为促进正式交易更好地进行,本中心的客户端将不再沿用以往的版本,而是使用新版本,请仍在
畅销进销存
1.59 MB/2020-08-17畅销进销存绿色版是一款管理进货、销售、库存的软件。畅销进销存完全绿色,解压后就可以直接使用,不仅如此,你还可以在U盘上使用,随时携带,随时处理数据。畅销进销存绿色版是通过EXCEL表格形式直接显示进销存信息,
零天超市管理系统
8.94 MB/2020-08-17零天超市管理系统是针对超市开发,功能强大,操作简便,界面友好。零天超市管理系统可以根据需要选配打印机、条码枪、及小票打印机;可以给不同会员设置不同折扣;可以适时显示往来单位(供货商
奇纳供应商管理系统
5.71 MB/2020-08-17奇纳供应商管理系统是一款功能极强的供应商管理软件,分别从单位信息管理、材料设备信息管理、业务联系人管理、供货情况管理、考核情况管理、考察情况管理方面着手,全面管理供应商的档案资料,帮助企业建立科学的供应商管理体系,
珠宝管理系统
21.3 MB/2020-08-17智方3000+珠宝饰品(珠宝管理软件)是智方软件推出的专业的首饰进销存管理软件,包含饰品采购进货管理,销售出库管理、库存查询管理、财务和营业报表统计系统、POS收银管理、单据设计打印管理系统等首饰饰品行业专用的功能模块。
速达3000XP
80.71 MB/2020-08-17速达3000XP凭借完善的功能,先进的管理模式,简单易用的产品特性受到了众多成熟型中小企业的青睐。系统集进销存、财务、CRM、固定资产、工资核算、帐务核算、Web应用于一体,同时增
南方文化产权交易平台
速达3000XP
百度商桥
大宗现货交易软件
连锁店管理系统
九度淘宝直通车点击软件
零天超市管理系统
易特网店管家
小管家商贸通进销存
双色球预测大师
kk欢乐斗地主中文版
六盒宝典
够力七星彩奖表旧版下载
新澳2025正版资料
彩民之家澳门版
够力七星彩排列五奖表安装2015
够力七星彩奖表新版
澳门资料大全正版
您可能感兴趣的专题
男生必备
男生们看过来!
安卓装机必备
女生必备
女生必备app是拥有众多女性用户的手机软件,作为一个女生,生活中像淘宝、京东这类线上购物软件可以说是少不了的,小红书这种穿搭、化妆分享平台也很受欢迎,类似于西柚大姨妈、美柚这种专为女生打造的生理期app更是手机必备,还有大家用的最多拍照美颜app是绝对不能忘记的,除此之外对于一些追星女孩来说,微博也是一个必不可少的软件。超多女生必备软件尽在下载吧!
迅雷看看使用教程
迅雷看看播放器是一款多功能在线高清多媒体视频播放器,支持本地播放与在线视频点播,采用P2P点对点传输技术,可以在线流畅观看高清晰电影。不仅如此,迅雷看看不断完善用户交互和在线产品体验,让您的工作与生活充满乐趣。
驱动精灵
驱动精灵是一款集驱动管理和硬件检测于一体的、专业级的驱动管理和维护工具。驱动精灵为用户提供驱动备份、恢复、安装、删除、在线更新等实用功能,也是大家日常生活中经常用到的实用型软件之一了。
拼音输入法
对于电脑文字输入,拼音输入法是一种非常受欢迎的输入法,搜狗拼音输入法、百度拼音输入法、QQ拼音输入法、谷歌拼音输入法、紫光拼音输入法、智能拼音输入法等,你在用哪款呢?一款好用适合自己的拼音输入法一定对您平时帮助很大!下载吧收集了最热门国人最喜欢用的拼音输入法给大家。
b站哔哩哔哩怎么使用
很多人都喜欢在b站哔哩哔哩上观看视频,不单是因为可以提前看到一些视频资源,B站的一些弹幕、评论的玩法也是被网友们玩坏了!下面下载吧小编带来了b站哔哩哔哩怎么使用的教程合集!希望能帮到你啦!
抖音短视频app
抖音短视频app,这里汇聚全球潮流音乐,搭配舞蹈、表演等内容形式,还有超多原创特效、滤镜、场景切换帮你一秒变大片,为你打造刷爆朋友圈的魔性短视频。脑洞有多大,舞台就有多大!好玩的人都在这儿!