NewTek LightWave 3D是一款功能强大、专业实用的3D动画制作软件,专注于三维建模、渲染以及动画处理,内置完整3D建模和编辑处理解决方案,方便用户进行专业高效的三维建模和动画渲染,广泛用于电视和电影制作以及视频游戏开发;NewTek LightWave 3D功能丰富齐全,内置先进的渲染器自己动画处理技术,将直观的建模和动画工具相结合,可让用户进行专业便捷的三维建模设计,可进行各类动画模型进行编辑处理,适用于游戏视频建模相关企业进行使用,感兴趣的用户可以下载进行使用。

1.边缘着色器节点
用于在渲染时模拟斜面或圆角的节点,以在不增加几何图形的情况下提供更逼真的结果。
2.Patina Node
此节点可以根据半径和偏移向表面添加Wear(凸面着色器)或Dirt(凹面)。
3.空体积形状原语
LightWave 3D 2019添加新的原始形状,空体积,其可以被用于创建程序的表面形状。除了在场景中直接使用之外,Empty Volume原语在需要将网格转换为卷的工作流中很有用,反之亦然。Empty Volume还可以在Layout中提供实时布尔运算。
4.节点图UI选项
Tidy Nodes命令可以使“杂乱的”节点树“笔直”,并且更容易从左到右自动读取。背景网格可以在节点编辑器中调整网格的亮度和颜色,对齐网格可以打开此工具,使节点“捕捉”到用户可设置的网格大小。
5.在线文档
响应布局-光波3D ?文档现在适合你愿意使用它在任何设备上。
6.工作流程和用户界面
许可证服务器2019选件对于大型设施的新的许可管理选项,这是光波3D的专门构建应用,其中的LightWave 3D牌?通过管理门户控制。购买是通过特殊安排。
1、强大的多边形和细分曲面建模
2、出色的PBR纹理工具,带有功能强大的专用材质着色器
3、强大的动画和装配工具
4、令人赞叹的体积和动态效果系统
5、内置了经过生产验证,屡获殊荣的“全球照明”渲染引擎
告诉计算机对象在任何给定位置的位置的方法是使用关键帧。关键帧可在给定的时间段内固定对象的位置,旋转和缩放。在动画的开始处设置一个,在结尾处设置一个,则意味着LightWave将在动画期间自动在它们之间进行插值。实际上,它将在每个关键帧之间创建这些中间帧(称为补间),从而产生流畅的动画。首先,让我们创建一个最简单的动画。
启动布局,然后检查是否在界面窗口底部启用了“自动关键点:所有通道”。通过单击“建模器工具”>“创建”>“几何”>“多维数据集”按钮来添加多维数据集,并通过单击“确定”按钮来接受默认条目。多维数据集将出现在0、0、0。

单击视口的空白部分,然后移动鼠标。您将看到立方体移动,因为它是选定对象。如果希望将移动限制在某个轴上,请按Ctrl Z键撤消移动,然后单击并按住指示X轴的红色箭头。将多维数据集拖到屏幕的左侧。

将“布局”视口底部的滑块移动到滑块范围的末尾-默认情况下它将位于第120帧。您也可以通过单击视口下传输控件的最右边的按钮来执行此操作。

通过X轴箭头或仅在视口中徒手移动多维数据集到视口的右边缘。您将看到两件事。第一个是在布局视口下的时间轴上的第0帧上有一条黄线(现在在第120帧的滑块下也有一个黄线,但它不可见),第二个是灰色虚线标记多维数据集采用的某些路径。如果要手动计算立方体在第60帧时的点数,您会看到有120个点-前面有60个,后面有60个,但是请相信我们。这些标记框架。

如果单击“布局”视口右侧下方的“播放”按钮,您现在将看到多维数据集在屏幕上移动,并在滑块到达时间轴的末尾时再次开始。恭喜你!您已经制作了动画。它不完全是迪士尼的口径,而是动画。

为了使其更加有趣,请单击暂停按钮停止播放。将时间轴滑块移动到时间轴的中间。

将null移至视口顶部。您可以通过从null抓住绿色箭头向上或在视口中的任意位置使用鼠标右键来实现此目的。您将看到运动路径更改以匹配新的关键帧。现在,当您再次按播放时,您会看到LightWave已记录您的更改并进行了适当的中间帧移动,以使运动顺利进行。

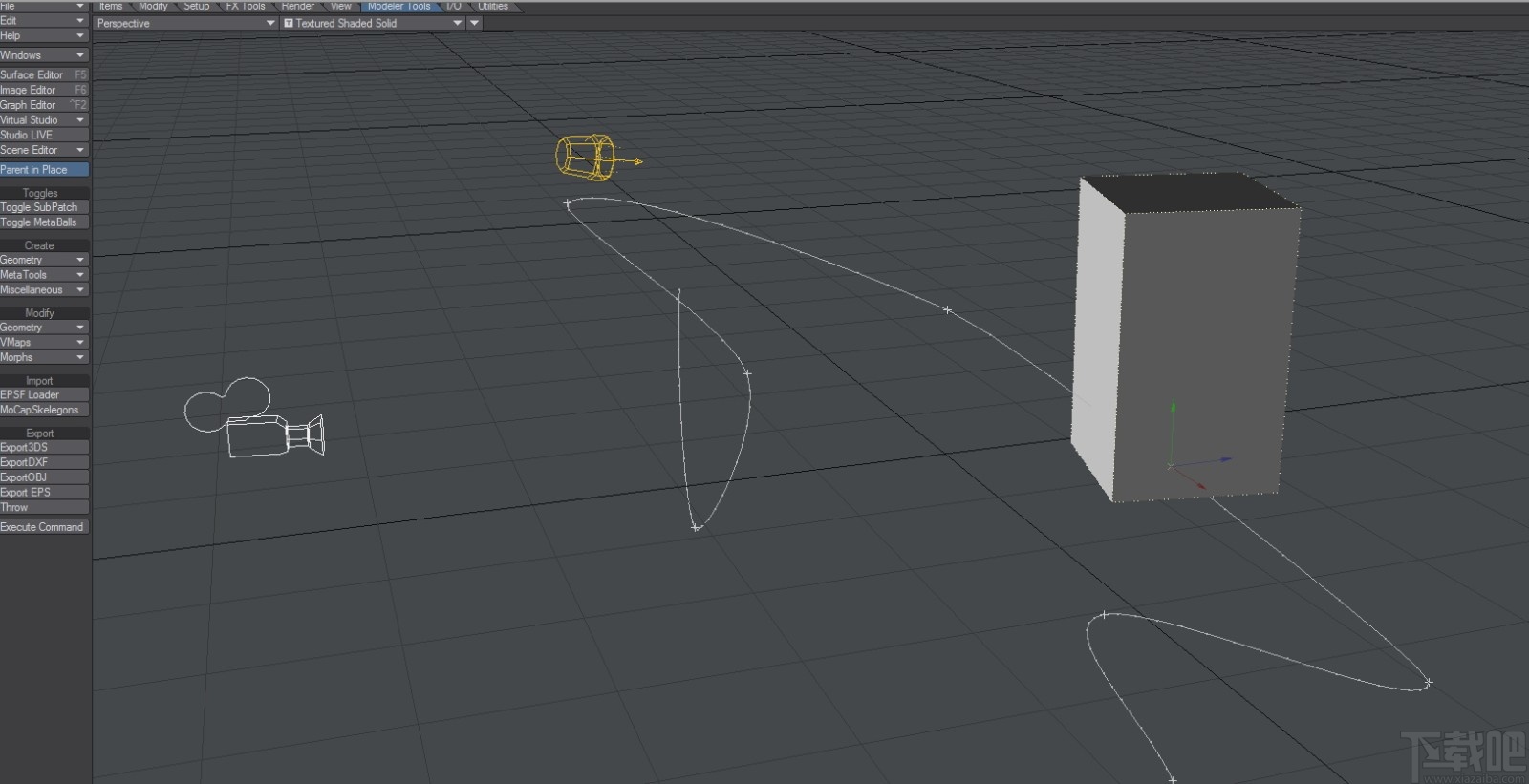
按下“暂停”按钮停止播放,并在场景中添加更多按键。为Cube创建一个真正的过山车。

当您要检查空值的运动路径时,请按播放。当视口处于“透视”模式时,如果使用视口右上方的导航控件,则可以从任何角度查看动画的外观。看到不喜欢的东西吗?按下暂停,将时间轴滑块移动到要更改的帧,然后移动多维数据集。

LightWave场景中的所有项目都可以具有独立的关键帧-当多维数据集因其过山车而生病时,您可以使场景中的灯光改变方向,并且摄像机可以跟随它改变周围的方向。更好的是,仅因为已对对象的航向设定了关键帧,所以没有什么可以说不能将其间距和倾斜度设置在不同帧上的关键点。

回到我们的简短教程,让一切都变得有意义-我的意思是一切:立方体,相机,灯光-动起来。别忘了,除了用于重新定位null的“移动”工具之外,您还拥有“旋转”工具(键盘快捷键:Y)以及“大小和拉伸”工具(键盘快捷键:Shift + H和H)。您可以在“修改”选项卡上找到所有这些工具,或者只需滚动鼠标滚轮即可。我们并不是在寻找伟大的艺术,只是想让您习惯事物的运作方式。

通常来说,LightWave不能在几秒钟内工作,因为运动往往太快,而几秒钟的测量结果却太粗糙。它以帧为单位工作-在PAL中有25到1秒钟,在NTSC电视系统中有30到1秒钟,HDTV更复杂,在24-60 fps之间变化。对于电影作品,每秒有24帧。如果您将时间设置保留为标准设置,则它们将保持30 fps的速度,并且创建了四秒钟的动画。
- 栈的新功能和优势。
- 自由形式的动画雕刻
- 内置撤消/重做系统
- 使用所有可用的CPU内核进行全多线程雕刻
- 笔刷压力支持刷子尺寸,强度和硬度(仅限Windows)
- 节点刷纹理支持
- 三种动画模式
- 雕刻动画关键帧的非线性插值
- 支持将雕刻动画关键帧转换为Endomorphs
- 在具有内置驱动器/驱动控
- 以交互方式选择要导入/导出的内容以及方式。
- 从Layout和Modeler添加到现有的FBX文件。
- 建立的LightWave 3D 许多FBX文件的资产。
- 通过工作区轻松重新访问FBX文件。
GIF Movie Gear
966 KB/2020-08-17GIFMovieGear4.2.3是一款GIF动画制作软件,几乎有需要制作GIF动画的编辑功能它都有,无须再用其它的图型软件辅助。GIFMovieGear可以处理背景透明化而且做法容易,做好的图片可以..
Pivot Animator
1.02 MB/2020-08-17Pivot“火柴棍小人”动画制作工具。如果您不具备Flash等专业动画软件制作技能,那么可使用Pivot软件傻瓜式制作搞笑的火柴人GIF小动画。
gif图片制作软件GifCam
699 KB/2020-08-17下载吧提供gif图片制作软件GifCam绿色中文版,GifCam绿色版界面清新简洁友好,用户能在较短的时间内掌握软件的使用。GifCam中文版具有比较强大的GIF动画录制功能,能满足用户的需要。GIF动画录制(GifCam)是一款集录制与剪辑为一体的屏幕GIF动画制
ADShareit SWF to Video Converter Pro
20.65 MB/2020-08-17ADShareitSWFtoVideoConverterPro是一款功用强悍的视频转换软件,它能够将Flash电影文件转换为AVI、MPEG(VCD、SVCD、DVD)、GIF动画和图像序列。
Alligator Flash Designer
7.43 MB/2020-08-17SeltecoAlligatorFlashDesigner可以帮助你为你的网页创建交互式的flash动画,你可以用它创建网页的Flash按钮或是Banner,可以生成超过130种的内置动画效果。网页菜单
Autodesk Maya 2015
1.5 GB/2020-08-17下载吧提供的AutodeskMaya2015官方中文版下载,AutodeskMaya2015官方版是试用软件,试用后请购买使用。AutodeskMaya2015是一款功能非常强大的3D动画设计制作软件,AutodeskMaya20153D动画、建模、模拟、渲染和合成软件提供了一套完备的创意功能集,可在具有高度可扩展性的制作平台上完成3D计算机动画、建模、模拟和渲染。Ma
HTML5 Slideshow Maker
25.92 MB/2020-08-17HTML5SlideshowMaker(HTML5幻灯片创建工具)中文版是一个方便的幻灯片创建设计工具,它可以快速的创建HTML的幻灯片凉爽的过渡效果和HTML5模板。它允许添加无限数量的图片,描述性文本,超链接,自定义的HTML5模板,打造华丽的幻灯片没有任何技术知识,分享给全世界。HTML5SlideshowMaker创建的HTML5幻灯片播放在所有浏览器和移动设备,并且提
Maya2013
1.4 GB/2020-08-17世界高级三维动画软件——Maya2013简体中文正式版是三维建模,游戏角色动画、电影特效渲染高级制作软件。它集成了先进的动画及数字效果技术,不仅包括一般三维和视觉效果制作功能,还与先进的建模、数字化布料模拟、毛发渲染、运动匹配技术相,
HTML5 Slideshow Maker
ADShareit SWF to Video Converter Pro
GraphicsGale
Autodesk Maya 2015
Flash OwnerGuard
GIF动画制作软件EasyToon
动画制作高手GifCreater
Gif Tools
硕思闪客菜单
够力七星彩梦册查码解梦
新澳2025正版资料
够力七星彩排列五奖表最新版本下载
新澳门彩波走势图
够力奖表旧版免费
49tk图库app下载安装恢复
够力七星彩排列五奖表旧版安装2015
够力七星彩奖表
凤凰彩票平台ApP软件下载
您可能感兴趣的专题
男生必备
男生们看过来!
安卓装机必备
女生必备
女生必备app是拥有众多女性用户的手机软件,作为一个女生,生活中像淘宝、京东这类线上购物软件可以说是少不了的,小红书这种穿搭、化妆分享平台也很受欢迎,类似于西柚大姨妈、美柚这种专为女生打造的生理期app更是手机必备,还有大家用的最多拍照美颜app是绝对不能忘记的,除此之外对于一些追星女孩来说,微博也是一个必不可少的软件。超多女生必备软件尽在下载吧!
迅雷看看使用教程
迅雷看看播放器是一款多功能在线高清多媒体视频播放器,支持本地播放与在线视频点播,采用P2P点对点传输技术,可以在线流畅观看高清晰电影。不仅如此,迅雷看看不断完善用户交互和在线产品体验,让您的工作与生活充满乐趣。
驱动精灵
驱动精灵是一款集驱动管理和硬件检测于一体的、专业级的驱动管理和维护工具。驱动精灵为用户提供驱动备份、恢复、安装、删除、在线更新等实用功能,也是大家日常生活中经常用到的实用型软件之一了。
拼音输入法
对于电脑文字输入,拼音输入法是一种非常受欢迎的输入法,搜狗拼音输入法、百度拼音输入法、QQ拼音输入法、谷歌拼音输入法、紫光拼音输入法、智能拼音输入法等,你在用哪款呢?一款好用适合自己的拼音输入法一定对您平时帮助很大!下载吧收集了最热门国人最喜欢用的拼音输入法给大家。
b站哔哩哔哩怎么使用
很多人都喜欢在b站哔哩哔哩上观看视频,不单是因为可以提前看到一些视频资源,B站的一些弹幕、评论的玩法也是被网友们玩坏了!下面下载吧小编带来了b站哔哩哔哩怎么使用的教程合集!希望能帮到你啦!
抖音短视频app
抖音短视频app,这里汇聚全球潮流音乐,搭配舞蹈、表演等内容形式,还有超多原创特效、滤镜、场景切换帮你一秒变大片,为你打造刷爆朋友圈的魔性短视频。脑洞有多大,舞台就有多大!好玩的人都在这儿!