Bforartists是一款开源的3D模型编辑工具,这款软件可以为用户提供全面的3D设计流程,拥有丰富的功能,轻松满足用户从3D建模,雕刻,纹理,装配,动画,渲染到后期处理的全部需求;很多学习设计的用户应该都听说过或者使用过Blender,这是一个比较知名的开源3D设计工具,而Bforartists则是Blender的一个分支,它继承了Blender中的所有功能,并且按照用户的使用习惯和需求新增了许多实用的功能,并且还优化了一些繁琐的流程,让用户在进行3D设计的时候会更加的便捷;很显然Bforartists虽然属于Blender的一个分支,但实际上它们拥有两个完全独立的生态系统,互不影响;比起Blender更推荐您使用这款软件。

渲染图
渲染是从2D或3D模型生成图像的过程,这就是创建图像的方式。离线渲染引擎Cycles提供GPU和CPU渲染,实时视口预览,HDR照明支持以及更多功能。实时渲染引擎Eevee提供速度,并允许您实时判断游戏资产的内容。

造型
没有建模就没有3D软件。您必须以某种方式创建网格。Bforartists提供了多种用于多边形建模的工具。许多工具都支持Ngons。还有Python脚本,您可以使用它们执行和自动化多个建模任务。

用料
Bforartists带有基于节点的材料系统,可以创建您需要的材料。它还具有一个包含许多可用预定义材料的材料库。

索具
哪里有骨头系统,哪里就有索具。这是将网格物体与骨骼系统连接的过程。Bforartists提供信封,骨架和自动蒙皮,重量绘画,镜子功能,骨骼层和用于组织和B样条插值骨骼的彩色组。

动画
当您要制作电影或动画游戏角色时,则需要动画。Bforartists动画功能集提供沿路径的自动行走周期,角色动画姿势编辑器,用于独立运动的非线性动画(NLA),用于快速姿势和声音同步的K个正向/反向运动学

雕刻
没有雕刻就没有现代艺术流水线。没有其他有用的方法将精细结构带入网格。Bforartists中的雕刻包括各种不同的笔刷类型,多分辨率雕刻支持,动态拓扑雕刻和镜像雕刻。

紫外线贴图
Bforartist提供各种UV贴图方法。快速立方体,圆柱体,球体和摄影机投影是传统的UV贴图方法。基于保形和基于角度的展开(带有边缝和顶点固定)是最著名的。这会自动将网格物体投影到UV空间上。Bofrartists还提供多个UV层和UV布局图像导出。完成映射后,您可以直接在网格上绘制。

合成器
Bforartists带有内置的合成器。该合成器带有一个节点库,用于创建相机fx,颜色分级,小插图等,并支持渲染层和图像和视频文件的完全合成。它是多线程的,并具有渲染到多层Open Exr文件的功能。

模拟
Bforartists也提供一系列模拟工具。范围从流体,烟雾,头发,布料,粒子到完整的刚体物理。

摄像头和物体跟踪
跟踪允许将真实的电影内容与CG创建的内容混合在一起,Bforartists包括可用于生产的相机和对象跟踪。摄像头和对象跟踪器包括:自动和手动跟踪,摄像头重建,跟踪的素材和3d场景的实时预览,并支持平面跟踪和三脚架求解器

附加组件
由于Bforartists是Blender分支,因此您也可以在Bforartists中使用所有Blender附加组件。船上已经有很多。其中有些已经启用,有些仍处于禁用状态。插件的范围从各种生成器(例如树木或地形的生成器)到断裂脚本,3D打印工具箱,再到各种导入和导出脚本。

档案格式
Bforartists带有各种导入和导出格式,以支持通往许多不同程序的管道。范围涵盖了常见的2D文件格式(例如Jpg,PNG,OpenEXR或Tiff)以及各种3D文件格式(例如Obj,X,FBX或Collada)。

脚本编写
Bforartists带有Python支持。Python是一种在CG领域广泛使用的编程语言。使用Python,您可以更改UI,因为大多数部分也是使用Python制作的。您可以编写Bforartists附加组件。

1、自己的键盘映射表,简化为仅必要的热键以及可以完全由鼠标完成的导航。
2、清理了用户界面,删除了许多不必要的双重,三次或什至相等的菜单项。
3、扩展的用户界面,许多以前是热键的工具现在只有菜单项。
4、重新排列的用户界面,有些功能可以更好的访问了,不再那么麻烦。
5、所使用的彩色图标是Blender的两倍,这更加具有识别度。
6、具有图标按钮的可配置工具栏,让用户可以轻松的找到任何工具。
7、改进的软件布局,更加的直观,使用方式更加的简单。
8、可以对齐复选框和文本,轻松进行项目文本排版。
9、拥有更好的工具提示,用户使用这些功能的时候会更加轻松不迷茫。
10、采用了更好的可读性标准主题。
11、一些简洁的插件可以提高可用性,例如重置的3D视图插件或设置尺寸插件。
12、您可以在编辑模式下使用它们在世界坐标中进行缩放。
13、还有更多小细节,例如没有那么多确认对话框。
14、所有这些都导致界面更加直观和易于使用,但是代码只是展示的一半。
15、Bforartists的目标受众是业余爱好者和独立开发者。
16、拥有更好的手机册,与Blender的手册相比,这款软件的手册更易于搜索。
17、Bforartists不受Blender泡沫的束缚,它有自己的独立生态系统。
18、为用户提供了完整的3D艺术设计流程,用于创建游戏图形,预渲染的电影和静止图像。
19、从建模,雕刻,纹理,装配,动画,渲染到后期处理都可以在这款工具中进行。
20、Bforartists是现在流行的开源3D软件Blender的分支,拥有与Blender相似的功能。
21、远离热键和以速度为中心的用法,朝着用户友好和直观的图形用户界面发展。
22、这款工具不管是初学者还是拥有丰富设计经验的开发者都可以轻松使用。
1、解压并安装软件,完成软件安装之后启动软件即可使用,软件的用户接麦你如下所示:

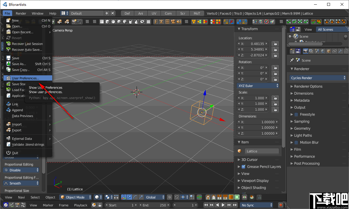
2、软件启动之后,如果想将Bforartists的界面语言切换成中文,您可以在flie菜单中点击“user preferences”打开设置面板。

3、设置面板打开后,切换到系统界面中,顶部菜单的最后一个界面。

4、在此界面中找到“international fonts”选项,点击打钩,然后在选择语言。

5、如图,您可很直观的找到简体中文字样的语言,选中它。

6、然后依次点击下方的界面,工具提示以及新建数据等,Bforartists的界面将切换成中文界面。

7、最后一步,点击左下角的“保存用户设置”按钮,点击之后就可以退出该面板了。

8、如图,软件的主界面已经变为了中文显示界面,现在您可以开始进行您的项目了。

9、在file菜单或者下方的图标中创建的新的项目或者打开之前的项目。

10、使用该功能您可以渲染图像/动画,将活动场景渲染为图像和将活动场景渲染为动画。

11、您也可以点击下图中标记的图标选择将场景渲染成动画或者是图像。

12、直接使用鼠就可以移动画面中的物体位置。

13、您可以在编辑窗口的右下方点击对应的方向查看。

14、比如当您点击这个图标的时候,软件中的物体视图将发生变化。

15、在这里您可以切换全屏区域,切换最大区域,复制区域到新窗口,将摄影机绑定到标记,显示子帧等。

问:Blender 2.8x和Bforartists 2有什么区别?
Blender在2.8x更新中获得了相当多的UI改进。很多改变了。那么,现在有什么区别?Bforartists 1的积分仍然有效吗?简而言之,是的。大多数。Blender开发人员仍然一遍又一遍地重复旧的错误.Blender和Bforartists中的功能再次相同。UI和可用性在这里也是主要区别。例如,我们有彩色的图标。还有顶部的工具栏之类的东西。菜单,布局以及其他方面的大量更改。Bforartists的可用性理念仍然围绕图形菜单。具有直观易学的工作流程。由艺术家为艺术家制作。
问:Blender 2.79和Bforartists 1有什么区别?
首先让我指出它是相等的。这是功能集。在相应的Blender版本中可以完成的操作也可以在Bforartists中完成。功能没有区别。他们是平等的。加减一些小东西,例如可隐藏的3D光标。主要区别在于用户界面和可用性。Blender的可用性理念围绕热键和速度而定。Bforartists的可用性理念围绕图形菜单。具有直观易学的工作流程。由艺术家为艺术家制作。
为什么我应该使用Bforartists而不是Blender?
如果您对Blender不满意,但对Bforartists不满意,则应使用Bforartists。我已经看到几代新的3D艺术家在Blender UI上失败了,但是那时与其他3D软件包兼容。商业的。Bforartists现在提供免费的开源替代方案。
显然,很多人都对Blender满意。这可以。Bforartists并不是说服那些人的。它旨在帮助无法绕开Blender UI和可用性哲学的大脑的人们。
为什么不简单地用您的更改创建一个很大的Blender插件?
因为Bforartists的更改无法通过附加组件进行。相当多的事情是C代码库中的更改。就像顶部的整个可自定义工具栏或图标一样。这都是C代码。甚至很难通过附加组件来实现Python代码的许多更改。变化是巨大的。简而言之:因为根本不可能将所需的更改作为附加组件进行。我们在这里需要完整的叉子。
Bforartists会更新到最新的Blender Build吗?
是。与每个主要版本。不过可能需要几天。
问:为什么我应该帮助Bforartists,而不是Blender?
好吧,你甚至都可以做。帮助Blender和Bforartists。但是有很多理由可以帮助Bforartists。您可能也会为自己找到原因。
一些客观的:
Blender可能不欢迎您提交。您提供的帮助并不意味着您的提交将被接受。之前,我在其他3D软件包中具有标准功能。当然,您的承诺在Bforartists上也可能会受到欢迎,这一定是有道理的,并且符合该概念。但是在这里,您至少有机会第二次尝试实施Blender拒绝的功能。一个很好的例子是隐藏3D光标。多年来,他们在Blender中拒绝这个想法。在Bforartists中,它已实现。在Blender没有的许多区域中,我们都有图标按钮,依此类推。
通过减少工作人员和流程,减少障碍,可以更快地集成新功能。例如,Bforartists已经默认使用LMB进行选择,并且从一开始就自定义线框颜色。四年后,随Blender 2.80一起发布。
Bforartists具有完全不同的可用性理念。功能集可能相同。但是,使用不同的UI,我们可以使用不同的软件。
Blender最近越来越多地成为摇钱树。您需要支付一定的费用。您有一个插件市场。如今,越来越多的新插件是付费软件。等等。不一定是坏事。钱是保持大发展前进的一件事。但是,在我喜欢之后,围绕Blender的生态系统太以现金为中心了。
搅拌器已经太大了。高度不灵活。太多的人朝相反和/或错误的方向前进。这会导致错误的折衷,并在多个区域中停滞不前。
Bforartists是独立的,并创造了一个新的生态系统。在这里,您可以逃脱Blender泡沫的狂热和审查。
问:您可以为我实现功能XYZ吗?
这在很大程度上取决于。分支的目的是提供更好的用户界面和更好的可用性。不重塑Blender。因此,当特征XYZ属于此类时,是的。但这甚至不能保证。我不会为此而重写Blender,这就是我不得不取消Qt实现的原因。我个人将尽可能地避免使用C代码,因为这是一种非常特殊且没有文献记载的野兽。我们已经解决了当前UI问题的问题,使手册保持最新状态,并使分叉与Blender的新功能保持同步。
但是,如果您是一名程序员,或者认识一个可以实现所需功能的优秀程序员,或者甚至已经存在补丁,那么一切皆有可能。欢迎任何想法和帮助
问:安德鲁·普莱斯的提议发生了什么?
我们没有以任何方式与Andrew Price联系。我们在这里不做他的UI建议。我们有自己的想法,可用性哲学和UI设计。Andrew的建议已经比默认的Blender UI设计更好,而且还不错。但也不是很好。甚至他当时都拿走了。
等待-圈子选择现在是'G'而不是'C'?(或关于Bforartists为什么在很多领域表现不像Blender的类似问题):
这是因为Bforartists是Bforartists,而不是Blender。它是一个独立的软件。我们有自己的键盘映射和可用性。您不能不修改坏事就解决它们。这包括错误的热键。
但是,当您感觉更舒适时,可以随时切换到Blender键盘映射。这样一来,您还可以观看和了解大多数Blender教程。
问:所有Blender附加组件都可以在Bforartists中使用吗?
绝大多数确实如此。目前只有两个已知的加载项不起作用。Blender的Renderman和Amaranth Toolset。有关更多信息,请参见插件数据库。
问:为什么不为Blender工作而不是制作叉子?
我试过了。我不受欢迎。我的想法与Blender开发人员想要做的事情相去甚远。没有一个提交将使它成为他们的主人。
ZBrush
562 MB/2020-08-17ZBrush是一个著名的数字雕刻和绘画软件,为用户提供类似传统雕塑家抟土为形那样的功能,鼠标就像艺术家的手,可以自由的捏来捏去塑造所需要的形体。可捏来捏去的背后是软件复杂的运算,Z
玲珑3D几何作图软件
12.74 MB/2020-08-17玲珑3D几何作图是一款方便实用,简单灵活的立体几何作图软件。玲珑3D几何作图软件解决了高中立体几何作图难的问题,主要功能列举如下:1、方便自由的做各种几何体,简单方便的几何辅助线做图
CU3OX 3D相册制作软件
9.65 MB/2020-08-17CU3OX3D相册制作软件一款创建3D图片画廊软件,创造出的动画效果极炫,可以用于网站的横幅或者侧边栏效果。CU3OX创建过程十分简单,你不必掌握Flash,HTML,CSS或者Javascripts.一切它帮你搞定!
造景师
60.71 MB/2020-08-17造景师是一款高清晰全景制作软件。软件中的智能全自动拼合无需专业软件操作基础即可在1-3分钟内生成一幅精美的全景图,且生成的全景图高到可达五千万像素,造景师可以兼容市面上几乎所有的单
AutoCAD菜单无响应修复工具
583 KB/2020-08-17AutoCAD后来的版本中(2010,2009等)加入了“FTP站点”和“Buzzsaw”的选项,在我们平时用得极少,而他们却可能在某些情况下造成莫名其妙的问题。比如,当“Serv
3D Home Architect
25.38 MB/2020-08-173DHomeArchitect(3D居家设计师)是一款由Broderbund软件公司出品的室内设计软件。3DHomeArchitect体积轻巧,操作方便,演示逼真,图样美观
我家摆摆看
31.9 MB/2020-08-17我家摆摆看是一套完全免费的在线互动三维立体家庭装修设计软件。任何用户仅需几分钟便可轻松玩转家居DIY设计,随意改户型,任意摆家具。简单地画出/或调出自家平面房型图(软件房型库中收录
Rhinoceros
1.05 GB/2020-08-17Rhinoceros官方版是一款超强的三维建模工具。犀牛软件Rhinoceros包含了所有的NURBS建模功能,用它建模感觉非常流畅,所以大家经常用它来建模,然后导出高精度模型给其他三维软件使用。
AutoCAD2008
3Ds Max 2012
3Ds Max 2013
AutoCAD2011
我家摆摆看
3D Home Architect
3D家居设计系统
Rhinoceros
Xara 3D Maker
够力七星彩奖表新版
kk欢乐斗地主手机版
新澳门彩波走势图
彩民之家澳门版
新澳门2025
够力奖表1.65专业版
彩库宝典旧版v102安卓版
彩虹多多app下载彩票手机版
双色球预测大师
您可能感兴趣的专题
男生必备
男生们看过来!
安卓装机必备
女生必备
女生必备app是拥有众多女性用户的手机软件,作为一个女生,生活中像淘宝、京东这类线上购物软件可以说是少不了的,小红书这种穿搭、化妆分享平台也很受欢迎,类似于西柚大姨妈、美柚这种专为女生打造的生理期app更是手机必备,还有大家用的最多拍照美颜app是绝对不能忘记的,除此之外对于一些追星女孩来说,微博也是一个必不可少的软件。超多女生必备软件尽在下载吧!
迅雷看看使用教程
迅雷看看播放器是一款多功能在线高清多媒体视频播放器,支持本地播放与在线视频点播,采用P2P点对点传输技术,可以在线流畅观看高清晰电影。不仅如此,迅雷看看不断完善用户交互和在线产品体验,让您的工作与生活充满乐趣。
驱动精灵
驱动精灵是一款集驱动管理和硬件检测于一体的、专业级的驱动管理和维护工具。驱动精灵为用户提供驱动备份、恢复、安装、删除、在线更新等实用功能,也是大家日常生活中经常用到的实用型软件之一了。
拼音输入法
对于电脑文字输入,拼音输入法是一种非常受欢迎的输入法,搜狗拼音输入法、百度拼音输入法、QQ拼音输入法、谷歌拼音输入法、紫光拼音输入法、智能拼音输入法等,你在用哪款呢?一款好用适合自己的拼音输入法一定对您平时帮助很大!下载吧收集了最热门国人最喜欢用的拼音输入法给大家。
b站哔哩哔哩怎么使用
很多人都喜欢在b站哔哩哔哩上观看视频,不单是因为可以提前看到一些视频资源,B站的一些弹幕、评论的玩法也是被网友们玩坏了!下面下载吧小编带来了b站哔哩哔哩怎么使用的教程合集!希望能帮到你啦!
抖音短视频app
抖音短视频app,这里汇聚全球潮流音乐,搭配舞蹈、表演等内容形式,还有超多原创特效、滤镜、场景切换帮你一秒变大片,为你打造刷爆朋友圈的魔性短视频。脑洞有多大,舞台就有多大!好玩的人都在这儿!